一、概述
电源适配器(Power adapter)是小型便携式电子设备及电子电器的供电电源变换设备,一般由外壳、变压器、电感、电容、控制IC、PCB板等元器件组成,它的工作原理由交流输入转换为直流输出;按连接方式可分为插墙式和桌面式。广泛配套于安防摄像头,机顶盒,路由器,灯条,按摩仪等设备中。适配器本质上就是一个开关电源,因此EMC问题也越来越受到大家关注。
二、噪声产生的原因
在开关电源中,功率器件高频开通关断的操作导致电流和电压的快速的变化是产生EMI的主要原因。
1、在电路中的电感及寄生电感中快速的电流变化产生磁场从而产生较高的电压尖峰:
2、在电路中的电容及寄生电容中快速的电压变化产生电场从而产生较高的电流尖峰:
图 1: Mosfet 电压电流波形
三、解决方法
磁场和电场的噪声与变化的电压和电流及耦合通道如寄生的电感和电容直接相关。直观的理解, 减小电压率du/dt和电流变化率di/dt及减小相应的杂散电感和电容值可以减小由于上述磁场和电场产生的噪声,从而减小EMI干扰。
1. 减小电压率du/dt 和电流变化率di/dt
(1)减小电压率du/dt和电流变化率di/dt可以通过以下的方法来实现:改变栅极的电阻值和增加缓冲吸引电路,如图2和图3所示。增加栅极的电阻值可以降低开通时功率器件的电压变化率。
图 2: 栅极驱动电路
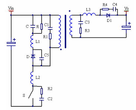
(2)图3中,基本的RCD箝位电路用于抑制由于变压器的初级漏感在开关管关断过程中产生的电压尖峰。L1,L2 和L3可以降低高频的电流的变化率。L1和L2只对特定的频带起作用。L3对于工作于CCM模式才有效。R1C1,R2C2,R3C3,R4C4 和 C5可以降低相应的功率器件两端的高频电压的变化率。
图 3: 缓冲吸引电路
(3)所有的这些缓冲吸引电路都需要消耗一定功率,产生附加的功率损耗,降低系统的效率;同时也增加元件的数量和PCB的尺寸及系统的成本,因此要根据实际的需要选择使用。
2. 减小寄生的电感和电容值
(1)开关器件是噪声源之一,其内部引线的杂散电感及寄生电容也是噪声耦合的通道,但是由于这些参数是器件固有的特性,电子设计和应用工程师无法对它们进行优化。寄生电容包括漏源极电容和栅漏极的Miller电容。
(2)变压器是另外一个噪声源,而初级次级的漏感及初级的层间电容、次级的层间电容、初级和次级之间的耦合电容则是噪声的通道,解决方法如下:
-
初级或次级的层间电容可以通过减小绕组的层数来降低,增大变压器骨架窗口的宽度可在减小绕组的层数。分离的绕组如初级采用三明治绕法可以减小初级的漏感,但由于增大了初级和次级的接触面积,因而增大了初级和次级的耦合电容。
-
采用铜皮的Faraday屏蔽可以减小初级与次级间的耦合电容。Faraday屏蔽层绕在初级与次级之间,并且要接到初级或次级的静点如初级地和次级地。Faraday屏蔽层使初级和次级的耦合系数降低,从而增加了漏感。